
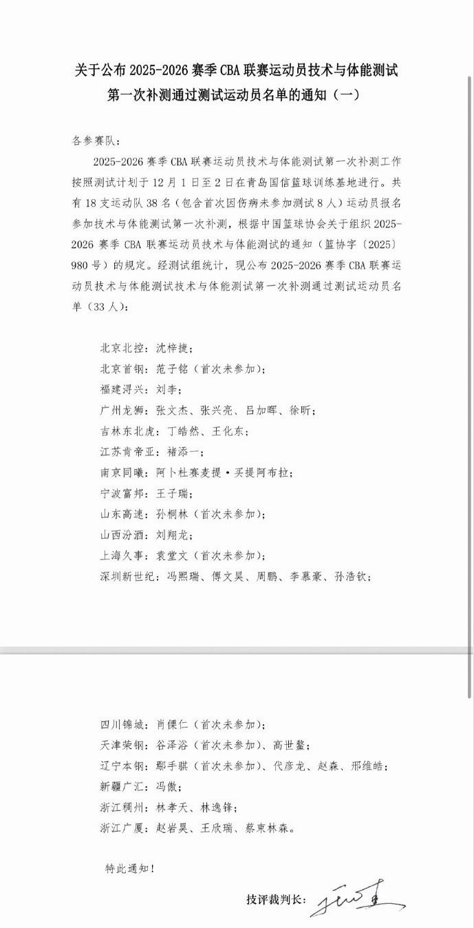
12月2日讯 据媒体人@球圈赵探长报道,CBA新赛季体测第一次补测已经结束,沈梓捷等33人通过补测。
补测通过名单如下:
北控 沈梓捷
北京 范子铭
福建 刘李
广州 张文杰 吕佳晖 徐昕 张兴亮
吉林 丁浩然 王化东
江苏 褚天一
同曦 阿卜杜赛麦提·买提阿布拉
宁波 王子瑞
山东 孙桐林
山西 刘翔龙
上海 袁堂文
深圳 周鹏 孙浩钦 李慕豪 冯熙瑞 傅文昊
四川 肖傈仁
天津 谷泽浴 高世鳌
辽宁 鄢手骐 邢维皓 代彦龙 赵森
新疆 冯傲
浙江 林逸锋 林孝天
广厦 王欣瑞 赵岩昊 蔡束林森

